Integration Server 10.11 | Service Development Guide | Deploying to webMethods Cloud Container | Using Landscape Navigator to View Runtime Configurations (Deprecated) | Deploying Customized Configuration to Cloud Container
 
Deploying Customized Configuration to Cloud Container
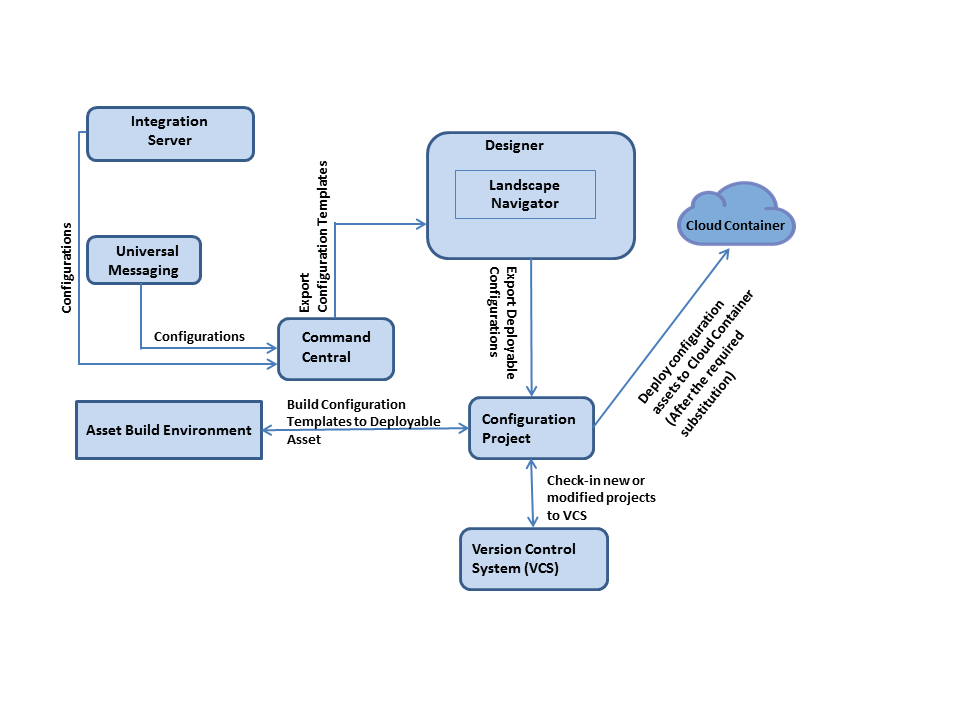
Using Designer you can deploy customized configuration templates to webMethods Cloud Container. You can use Landscape Navigator view to export the configuration into a Designer configuration project. Designer can be used to build and deploy this project to Cloud Container. For continuous integration purpose, these projects can be stored in Version Control System location and built through Asset Build Environment and deployed to webMethods Cloud Container.
Note:
Command Central is deprecated. It is recommended to use Integration Server or Universal Messaging to deploy assets and configurations to webMethods Cloud Container.
The following figure depicts the processes involved in exporting deployable configurations.
Process_involved_in_exporting_deployable_configurations
Note:
Command Central is deprecated. It is recommended to use Integration Server or Universal Messaging to deploy assets and configurations to Cloud Container.